Welcome to the HTTP Validator project! This page provides links to the various documentation sections for users and developers.

Getting Started

To get started with the HTTP Validator, visit the Usage guide & API reference. It covers all required files and environment variables, available endpoints, request/response formats, and examples.

If you have any questions or need further assistance, you can create an issue on the project repository.

Developer Documentation

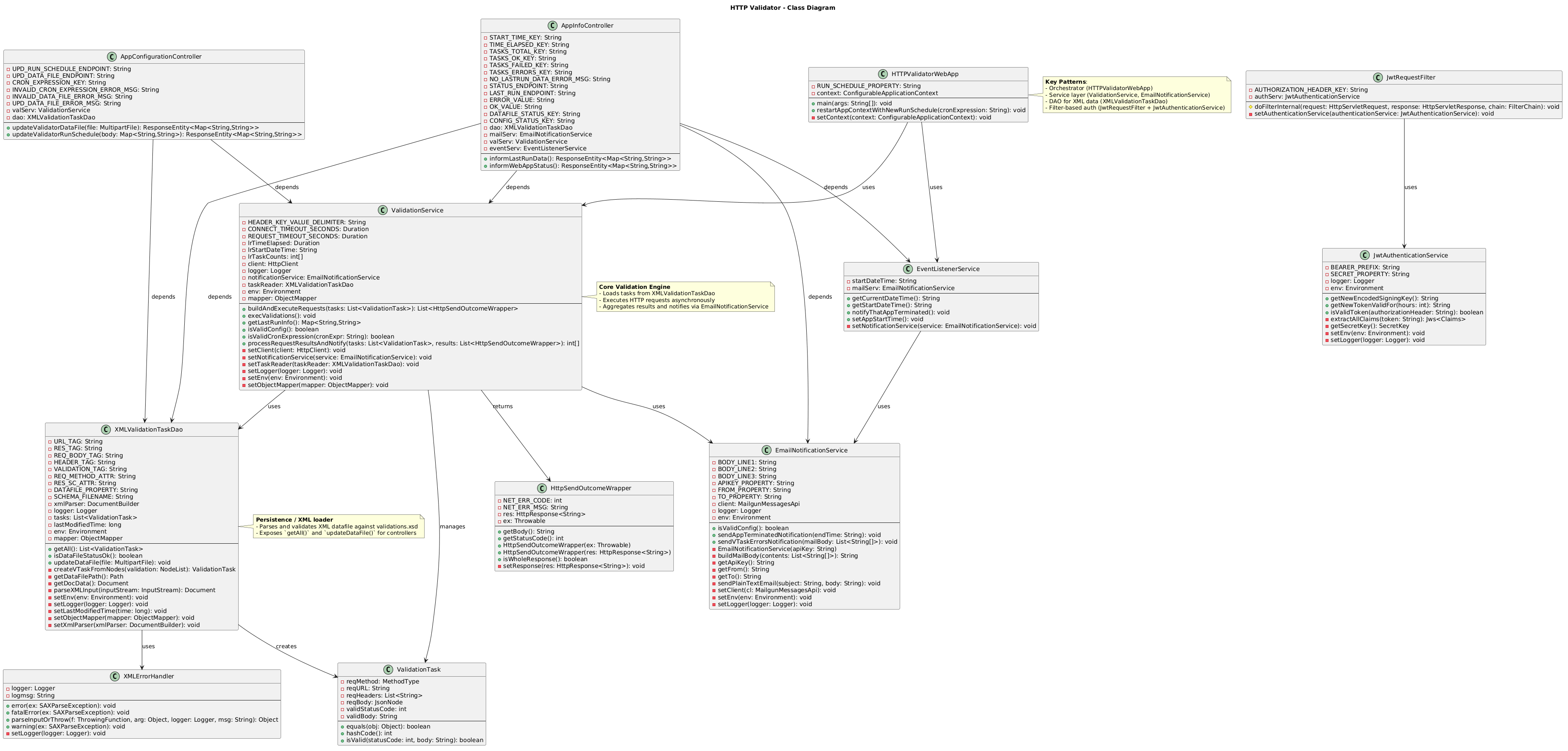
The Javadoc Documentation provides a comprehensive reference for developers who want to understand the internal workings of the HTTP Validator. It includes descriptions of all classes and methods.

The Test Coverage Report gives insights into how well the code is tested. It highlights the areas with good test coverage and the parts that need more attention.

Dependency graph shows the main third-party libraries used by the project and their version.

UML diagram

Thank you for using the HTTP Validator!